
附件下载:
d0648d7627154b74bd7e0ef2706b8ab2.png null
9a8b8f195c5e4cc3af50249b41bb747b.png null
Security 6.0配置的写法都有一些变化,很多常见的方法都废弃了,并且将在未来的 Spring Security7 中移除,此篇文章针对springsecurity新版本的使用来进行一个完整的介绍
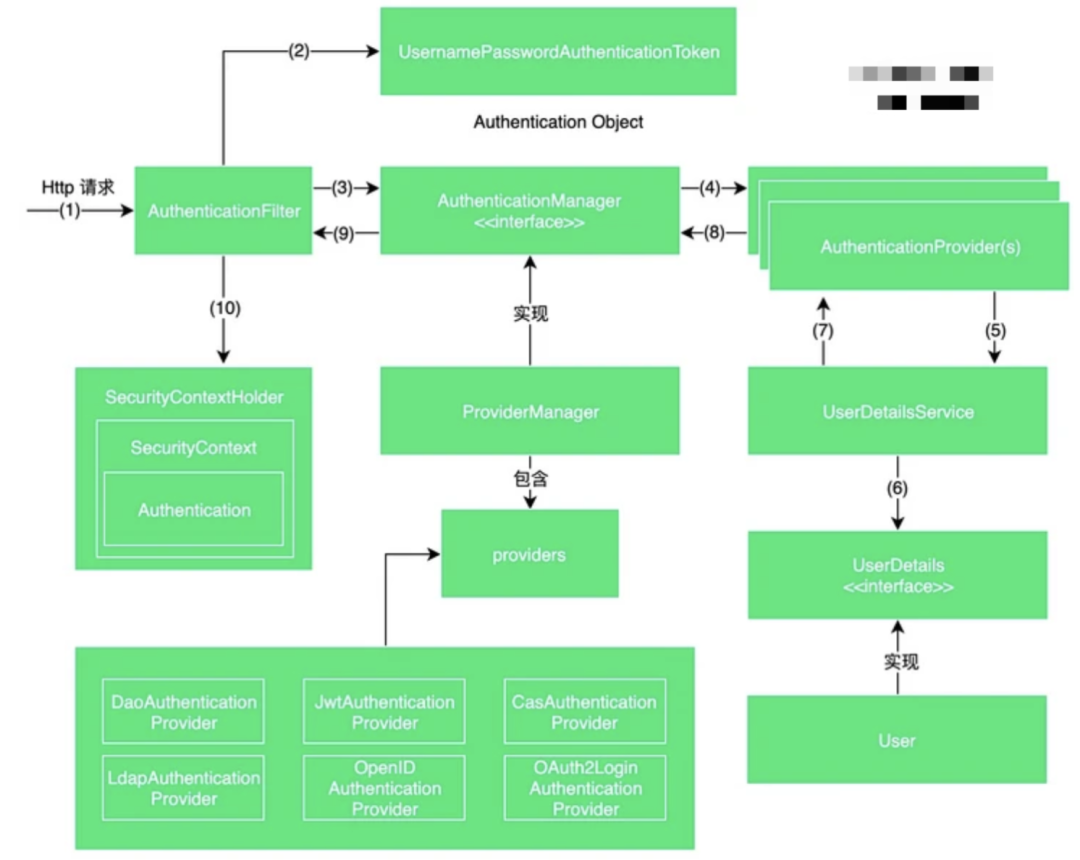
springsecurity的执行流程
1、项目目录结构
2、pom文件的依赖配置
3、统一响应类
4、登录DTO
5、用户实体类
6、用户角色类
5、JwtUtils工具类
6、增加spring security配置类
7、用户登录的userDetailServiceImpl实现类
8、新增controller进行测试
